10 年
手机商铺
公司新闻/正文
5977 人阅读发布时间:2025-10-31 11:33
流式抗体过夜染色是一种有效优化策略,适用于弱表达抗原或低亲和力抗体检测。通过延长孵育时间,使抗原抗体结合更充分,提升信号分辨率,减少背景干扰,提高灵敏度与数据准确性。同时,有助于降低实验变异性和抗体用量,节约成本。结合合适实验条件,过夜染色可显著改善复杂样本的检测效果,提升流式结果的稳定性和可重复性。
表面染色与细胞内染色步骤略有不同,总体流程如下:
细胞准备:每样本使用200万个细胞,FACS缓冲液为PBS + 2.5% FCS + 2 mM EDTA。
封闭:鼠源细胞用CD16/32抗体封闭30分钟,人源细胞用Fc Block处理。
表面染色:加入荧光抗体,4℃孵育16小时(或30-60分钟对照)。
细胞内染色:刺激细胞后,完成表面染色 → 固定 → 破膜 → 在破膜液中加抗体过夜孵育 → 次日洗涤后上机检测。
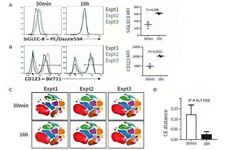
研究显示,延长染色时间可显著增强荧光信号。以小鼠脾细胞表面CXCR5染色为例,比较15分钟、30分钟、60分钟及16小时的染色效果,发现随着孵育时间增加,荧光强度(MFI)明显提升。尤其在16小时染色条件下,抗体用量可减少至原来的十分之一,仍能获得与30分钟染色相当的信号强度,表明延长染色时间有助于提高灵敏度并降低抗体消耗。

在人调节性T细胞检测中,CD25和CD127的过夜染色相比30分钟染色显著增强信号强度,扩大动态范围,使记忆T细胞群体设门更清晰。

过夜染色不仅适用于表面抗原,对细胞内甚至核内蛋白如IL-2和Foxp3也显著提升检测灵敏度。例如,在小鼠脾细胞刺激实验中,破膜处理后进行IL-2过夜染色,其信号强度明显高于30分钟染色,且未刺激对照组无非特异性信号,表明该方法在增强灵敏度的同时保持了良好的特异性。

延长抗体孵育时间有助于降低实验批次间的变异性。由于抗体-抗原结合是可逆反应,在短时间孵育中,结合速率快于解离速率,微小的时间差异易导致荧光信号波动,影响定量准确性。而延长至16~20小时可使反应接近平衡,信号更稳定。结合标准化操作,过夜染色可显著减少批间差异,提升实验重复性。实际数据显示,相比30分钟染色,隔夜染色不仅降低变异,还提高了分辨率,t-SNE分析也证实其批效应更小。

抗体滴定是流式实验成功的关键因素。抗体浓度过低会导致阳性与阴性信号难以区分,而过高则可能引起非特异性结合,使阴性群体信号偏移,影响结果分析。因此,必须优化抗体浓度。值得注意的是,相比30分钟染色,过夜染色通常可减少抗体用量,一般可降低5至100倍,同时仍能获得清晰信号,提升检测灵敏度和特异性。

在多色流式panel设计中,有时需使用次优荧光素标记抗体,影响检测效果。但结合固定和过夜染色,可提升信噪比,增强分辨率,提高panel灵活性。例如,CD3-BV570在30分钟染色中难以区分阳性与阴性群体,而过夜染色即使使用更低浓度也能清晰分离。类似情况也见于Tbet-BV605和NKp46-PerCP-Cy5.5,延长孵育时间有助于抗体更充分结合抗原表位,提升检测灵敏度与特异性。

对科研人员而言,花费一晚时间换取更高分辨率的实验结果,远比反复进行低质量实验更高效、更值得。菲恩生物为科研人员提供专业支持,涵盖染料选择建议、补偿调节优化及数据分析指导,助力高效开展多色流式实验,提升检测的灵敏度与准确性。
以下是菲恩生物推荐的流式抗体搭配方案
| 流式抗体推荐 | |||
| 种属 | 细胞群 | 流式抗体搭配 | 货号 |
| Human | T/B/NK细胞群检测 | CD45-PerCP | PCP-30039 |
| CD3-FITC | FITC-30004 | ||
| CD16-PE | PE-30061 | ||
| CD56-PE | PE-30008 | ||
| CD19-APC | APC-30066 | ||
| Human | Th1/Th2 细胞群检测 | CD3-PerCP-Cy5.5 | PCP55-30004 |
| CD4-FITC | FITC-30005 | ||
| IFN-γ-PE | PE-30053 | ||
| IL4-APC | APC-30043 | ||
| Mouse | Th1/Th2 细胞群检测 | CD3-PerCP-Cy5.5 | PCP55-30002 |
| CD4-FITC | FITC-30128 | ||
| IFN-γ-PE | PE-30074 | ||
| IL4-APC | APC-30026 | ||
| Human | Treg细胞群检测 | CD4-FITC | FITC-30005 |
| CD25-PE | PE-30035 | ||
| CD3-PerCP-Cy5.5 | PCP55-30004 | ||
| CD127-FineTest®647 | F647-30033 | ||
| Mouse | Treg细胞群检测 | CD4-FITC | FITC-30128 |
| CD25-APC | APC-30017 | ||
| FOXP3-PE | PE-30111 | ||